Você está aqui: Página Inicial > Contents > Menu > Processos Acadêmicos > Verificação do Desempenho Acadêmico e da Assiduidade
conteúdo

Verificação do Desempenho Acadêmico e da Assiduidade

por Adson publicado 22/11/2022 15h37, última modificação 22/11/2022 15h40

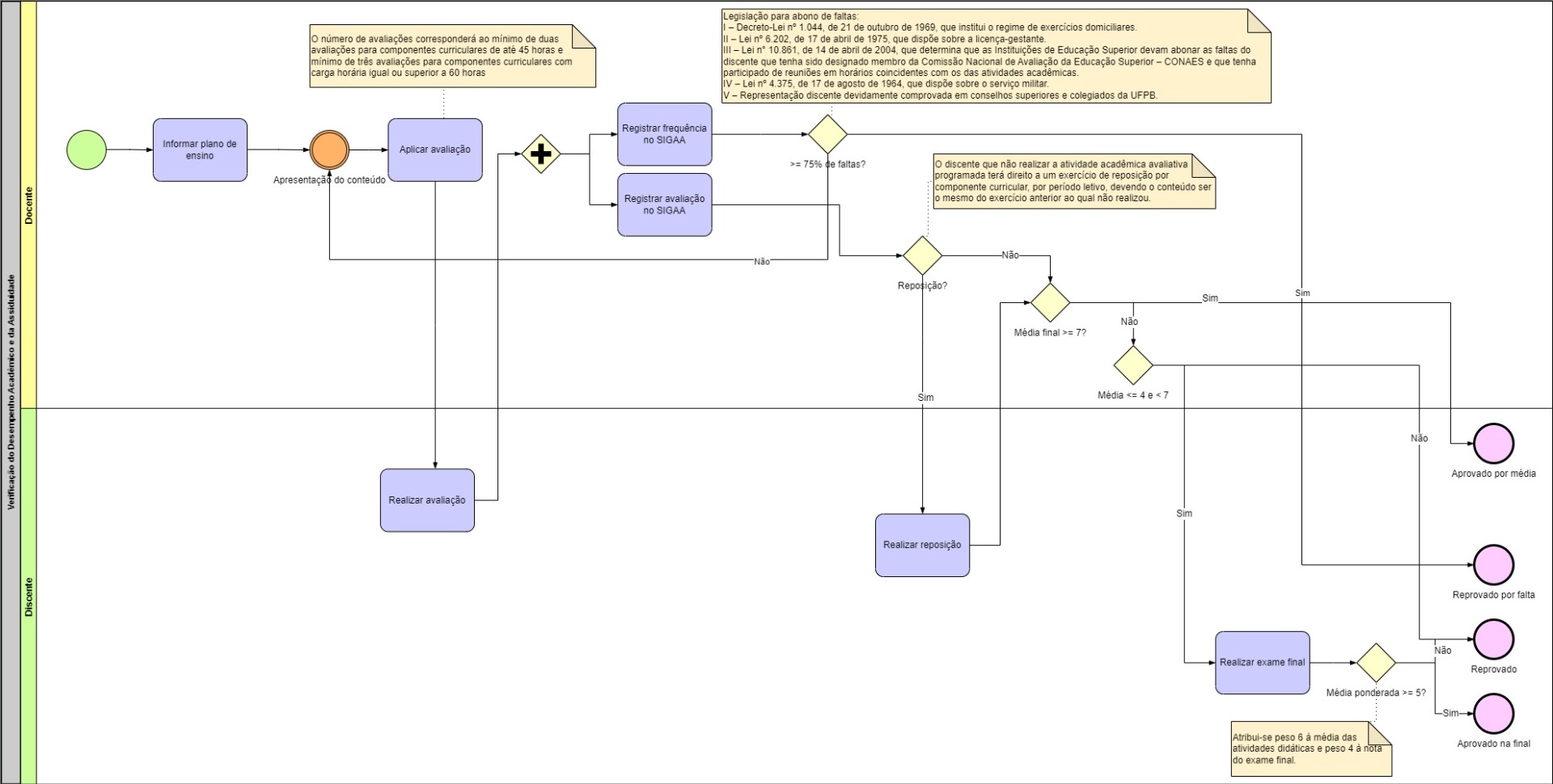
A verificação do desempenho acadêmico e da assiduidade serão realizadas ao longo do período letivo, compreendendo [Art. 83]:

I – Avaliação da aprendizagem;

II – Verificação de frequência nas atividades didáticas de cada componente curricular.

Processo - Verificação do Desempenho Acadêmico e da Assiduidade.jpg* Clique na imagem para expandir.