Mobilidade Acadêmica em IES Nacional ou Internacional
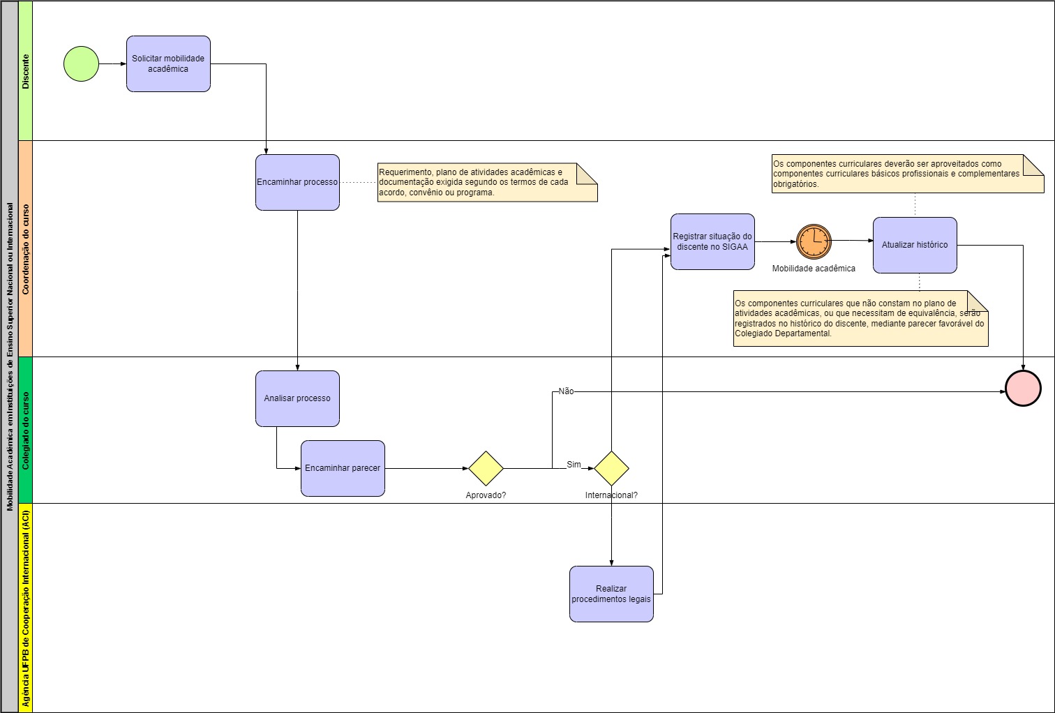
É permitido ao discente de graduação da UFPB cursar componentes curriculares de graduação em outra instituição de ensino superior, segundo os termos de cada acordo, convênio ou programa [Art. 132]. A instituição nacional ou estrangeira deve estar regulamentada, respectivamente, pelo MEC ou por órgão de regulamentação de ensino superior no país de destino [Art. 132 §1º]. É obrigatória a celebração prévia de acordo ou convênio entre a UFPB e a instituição que oferece os componentes curriculares a serem cursados ou a adesão a um programa ou a uma rede de instituições que promova a mobilidade acadêmica [Art. 132 §2º].
Os períodos letivos durante os quais o discente esteve em mobilidade acadêmica em outra instituição não serão computados no cálculo do número de períodos letivos a serem cursados [Art. 135].

