Divisão de Patrimônio (DIPA)
por Gilmara - PRA
—
publicado
13/01/2023 16h01,
última modificação
22/10/2024 15h46
Documentos:
| Identificação | Descrição dos documentos | Link para acesso |
|
Recolhimento de bens permanentes inservíveis |
Manual de Procedimentos - Recolhimento de Bens Móveis Inservíveis | Baixar |
| Fluxo de Recolhimento de Bens Inservíveis | Baixar | |
|
Passo a passo no SIPAC para instrução do processo |
Baixar | |
|
Formulário de Solicitação de Recolhimento de Bens Inservíveis |
Baixar | |
|
Cadastro de bens permanentes (compra por Importação) |
Manual de Procedimentos - Cadastro de bens permanentes por aquisição (compra internacional) | Baixar |
| Fluxo de cadastro de materiais de permanentes por aquisição (compra internacional) | Baixar | |
|
Transferência de bens permanentes entre unidades |
Manual de Procedimentos - Transferência de Bens Móveis entre Unidades | Baixar |
| Fluxo de transferência de bens móveis em uso entre unidades | Baixar | |
| Formulário de Solicitação de Transferência de Bens móveis em uso para outra Unidade | Baixar | |
| Incorporação de bens de projetos | Manual de Procedimentos - Incorporação de Bens de Projeto | Baixar |
| Acautelamento | Manual de Procedimentos - Acautelamento de Bens Móveis | Baixar |
|
Fluxo de acautelamento de bens móveis |
Baixar | |
| Formulário de Solicitação de Acautelamento | Baixar | |
|
Extravio ou Dano Material |
Manual de Procedimentos - Desfazimento de bens por extravio ou dano | Baixar |
| Fluxo de desfazimento de bens móveis por extravio, dano ou sinistro | Baixar | |
| Modelo de Termo Administrativo Circunstanciado - TCA | Baixar | |
| Assistência técnica para bem coberto por garantia | Manual de procedimento - solicitação de assistência técnica na garantia |
Baixar |
| Fluxo de solicitação de assistência técnica na garantia | Baixar | |
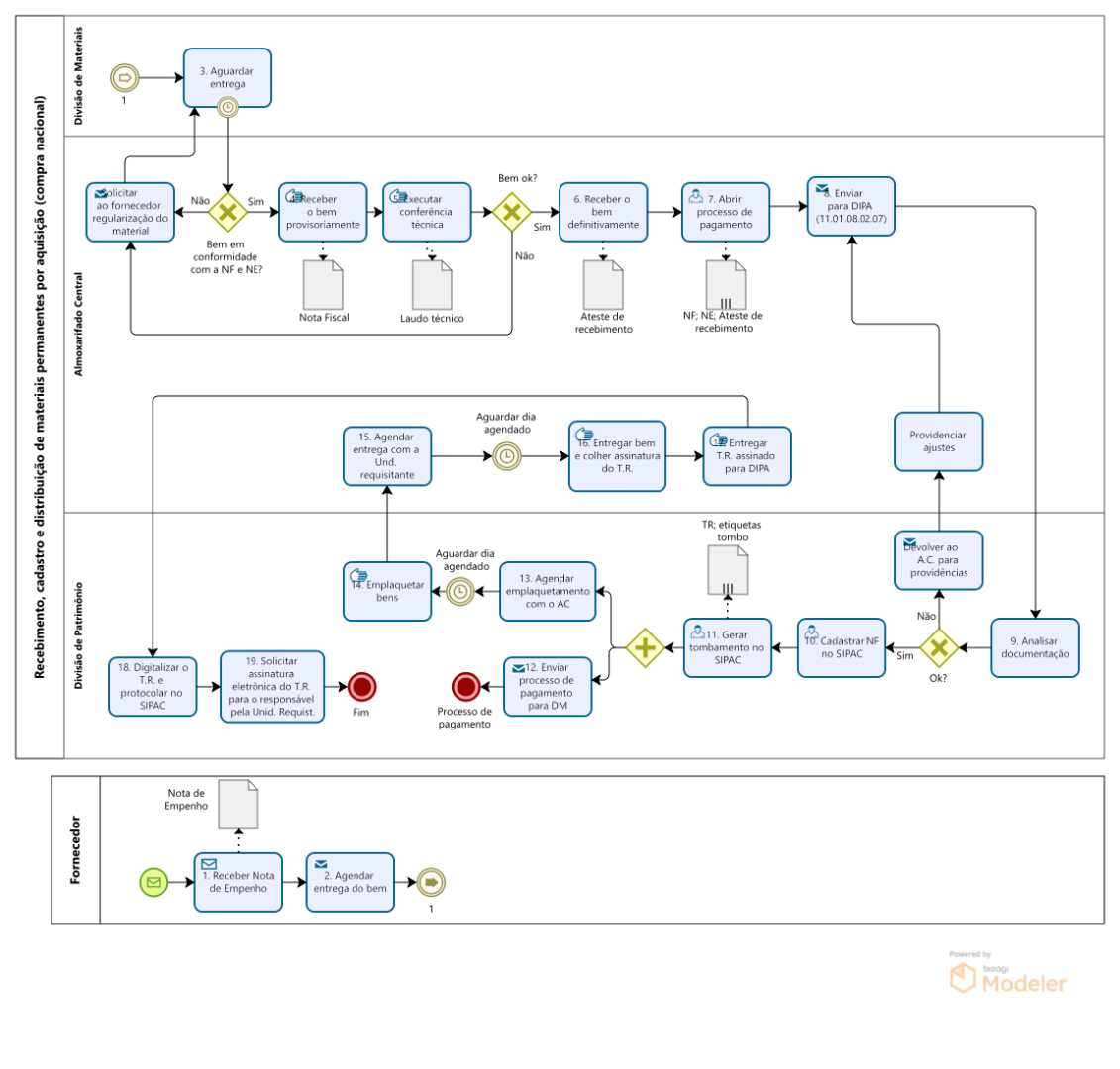
| Cadastro de bens permanentes (compra nacional) | Manual de Procedimentos - Recebimento, cadastro e distribuição de bens nacionais | Baixar |
| Fluxo de recebimento e distribuição de materiais permanentes por aquisição - compra nacional | Baixar | |
| Checklist para recebimento do material | Baixar | |
| Laudo técnico | Baixar |
Contato
- E-mail: divisaodepatrimonio@pra.ufpb.br

