Estrutura organizacional
por Francisco - CCSA
—
publicado
17/07/2022 13h21,
última modificação
31/07/2022 11h05
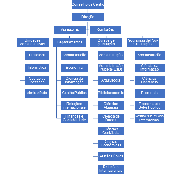
Sobre a organização
por Francisco - CCSA
—
publicado
18/07/2022 10h32,
última modificação
31/07/2022 11h09
Aqui temos as principais unidades que compõem a organização do CCSA, incluindo:
- Direção
Aqui está o organograma:

