Ir para o conteúdo
1
Ir para o menu
2
Ir para a busca
3
Ir para o rodapé
4
Acessibilidade
Alto Contraste
Mapa do site
Portal do Governo Brasileiro
Atualize sua Barra de Governo
UNIVERSIDADE FEDERAL DA PARAÍBA - UFPB
PRÓ-REITORIA DE ADMINISTRAÇÃO
REITORIA
Buscar no portal
Buscar no portal
Instagram
Facebook
Sobre o SIG
SIPAC
Consultar Hospedagem
Contato
Você está aqui:
Página Inicial
>
Contents
>
Coordenação de Administração
>
DIPA
>
FLUXO
>
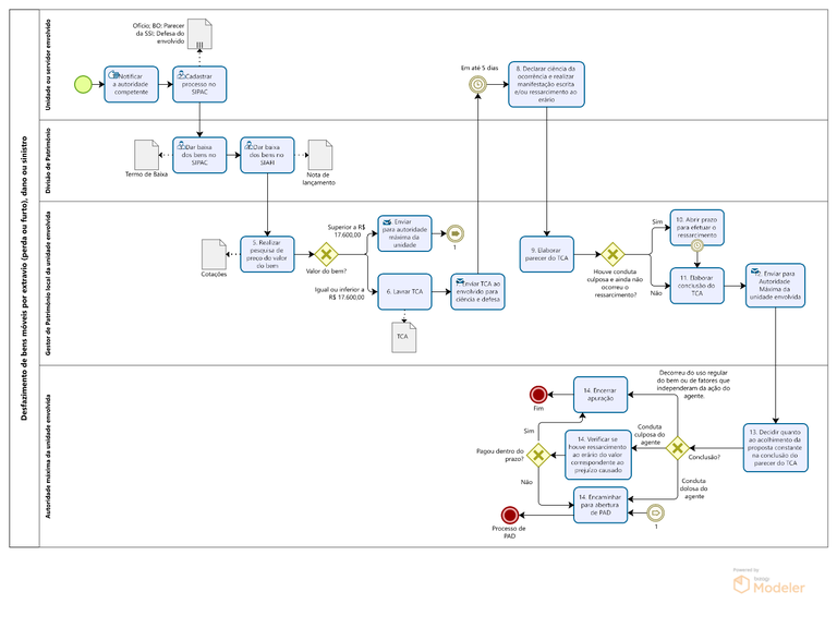
PRA_CAD_DIPA_08- Fluxo de desfazimento de bens móveis por extravio, dano ou sinistro.png
menu
Menu
Navegação
Desenvolvido por DWEB
conteúdo
Info
PRA_CAD_DIPA_08- Fluxo de desfazimento de bens móveis por extravio, dano ou sinistro.png
Tweet
por
Gilmara - PRA
—
última modificação
19/01/2023 08h40
Clique para ver a imagem no tamanho completo…
—
Tamanho
: 214KB
Voltar para o topo