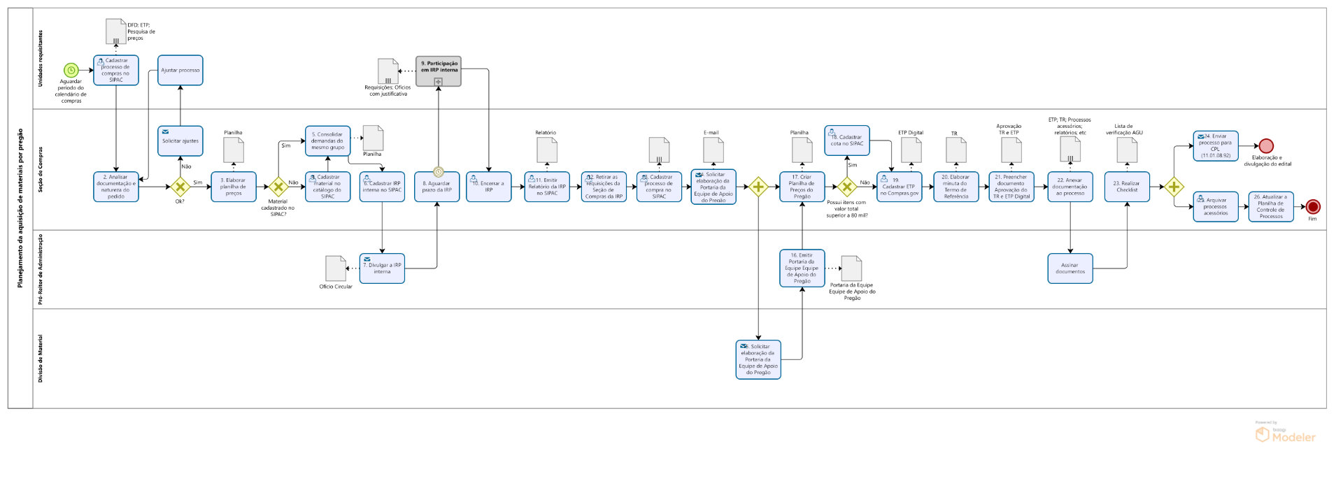
Página Inicial PRA_DM_12_Fluxo planejamento da aquisição de materiais por pregão.png