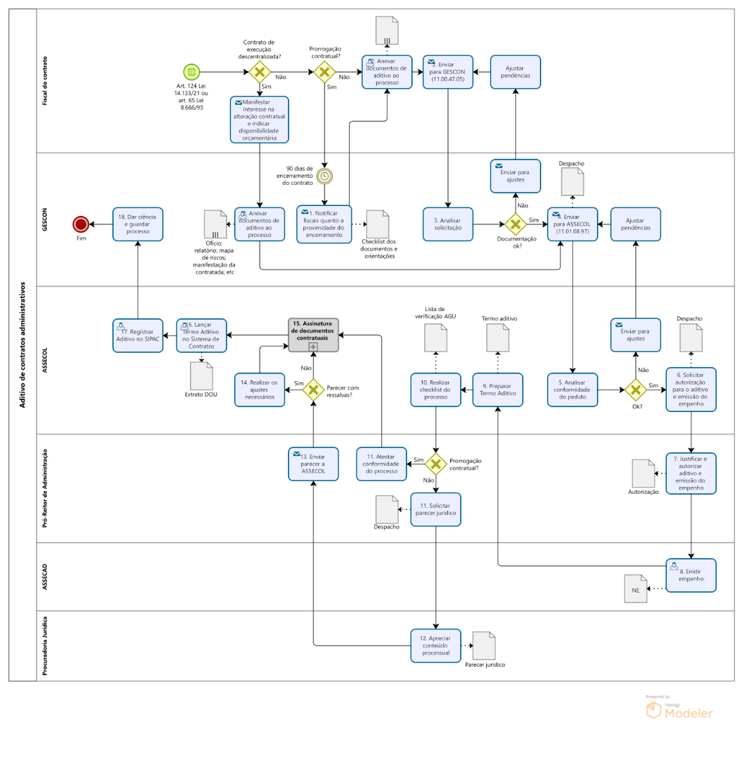
Página Inicial PRA_CAD_ASSECOL_07_Fluxo de aditivo de contrato administrativo.png