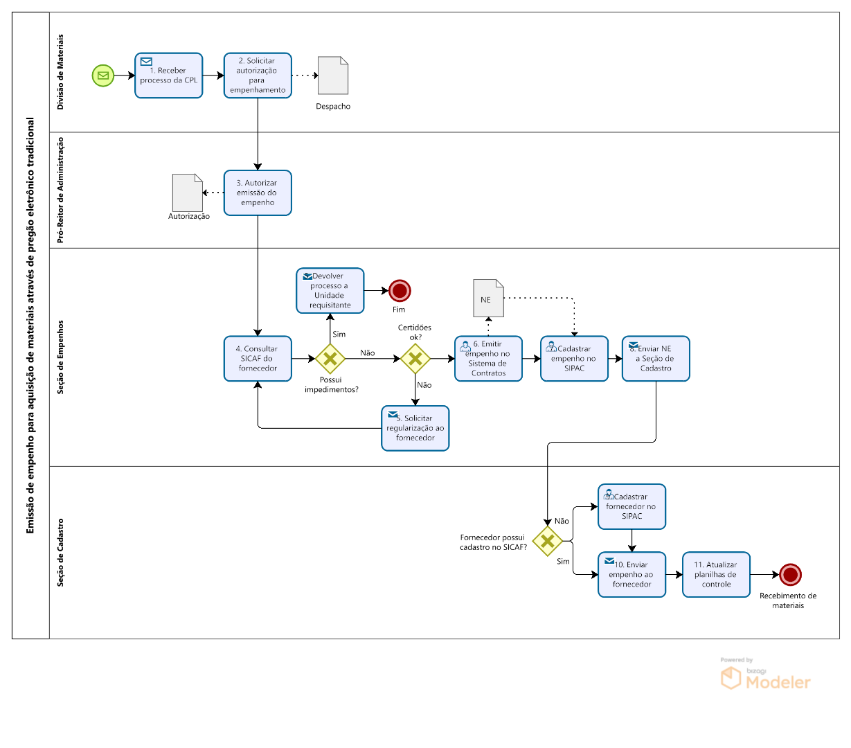
Página Inicial PRA_DM_02_Fluxo para emissão de empenho através de pregão eletrônico tradicional.png