• Ir para o conteúdo 1
  • Ir para o menu 2
  • Ir para a busca 3
  • Ir para o rodapé 4
  • Acessibilidade
  • Alto Contraste
  • Mapa do site
  • Portal do Governo Brasileiro
  • Atualize sua Barra de Governo
UNIVERSIDADE FEDERAL DA PARAÍBA - UFPB
PRÓ-REITORIA DE ADMINISTRAÇÃO
REITORIA
Buscar no portal
  • Instagram
  • Facebook
  • Sobre o SIG
  • SIPAC
  • Consultar Hospedagem
  • Contato
Você está aqui: Página Inicial > Contents > Anexos > CPL_01 - Fase Preparatória.png
menu Menu

Logo-pra-versao-1-colorida.png

Navegação
  • Desenvolvido por DWEB
Institucional
  • A PRA
  • Coordenação de Administração (CAD)
  • Coordenação de Compras (CCOMP) - antiga Divisão de Materiais (DM)
  • Coordenação de Contabilidade e Finanças (CCF)
  • Equipe
Ações
  • Carta de Serviços ao Usuário
  • Cronograma de Atividades Anuais
  • Manuais de Procedimentos
  • Documentos
  • Legislação
  • Plano de Logística Sustentável (PLS)
Transparência
  • Contratações Públicas
  • Execução Orçamentária
  • Informações Contábeis
  • Gestão de Riscos
  • Contratações COVID-19
conteúdo
Info

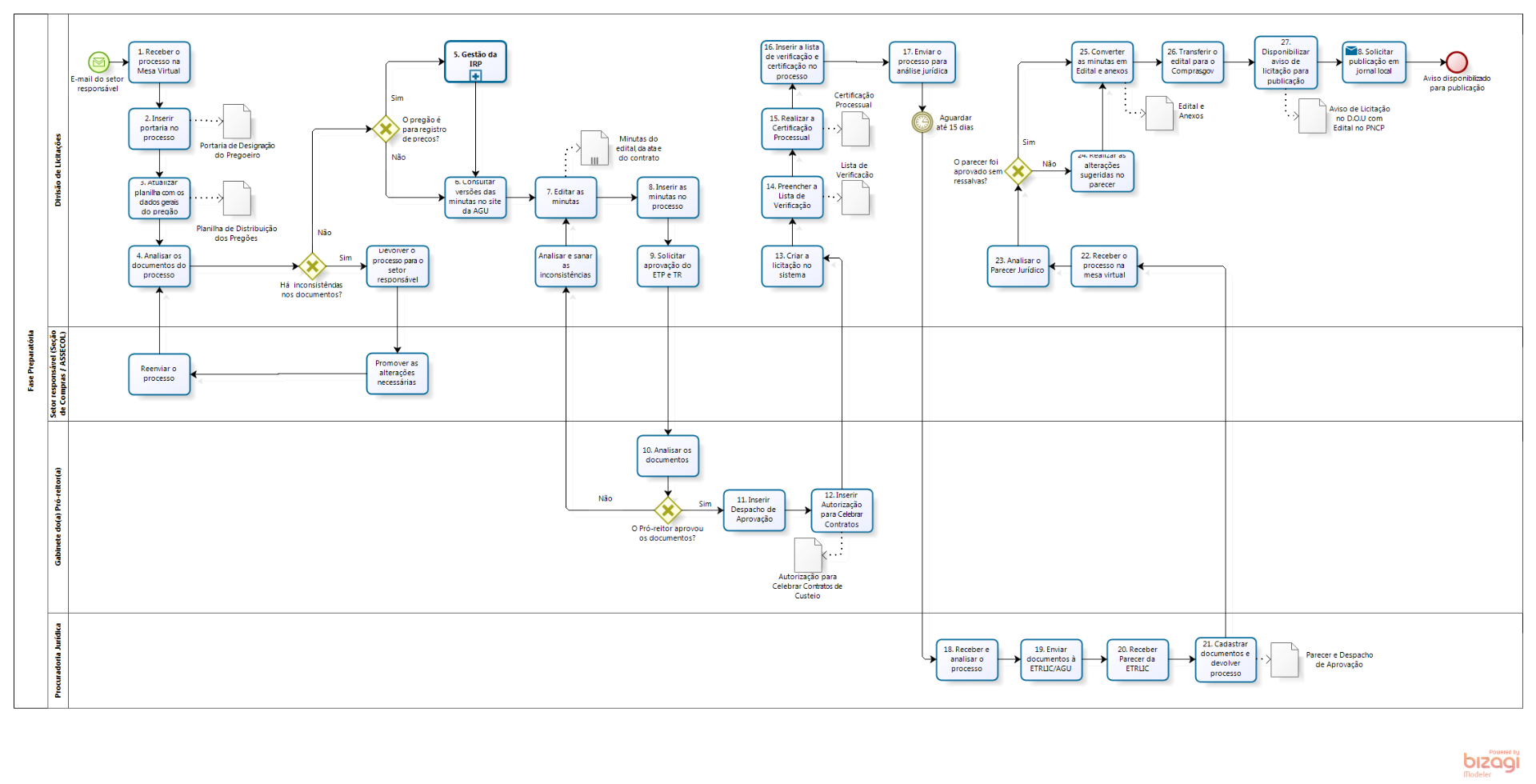
CPL_01 - Fase Preparatória.png

Tweet
por Gilmara - PRA — última modificação 08/08/2024 14h22
CPL_01 - Fase Preparatória.png
Clique para ver a imagem no tamanho completo…
— Tamanho: 348KB
Voltar para o topo
rodapé
Assuntos
Leis
Decretos
Instruções Normativas
Institucional
Ouvidoria
Comitê de Inclusão e Acessibilidade
Acesso a Informação
Comissão Permanente de Avaliação
Serviços
Contato
Redes sociais
Twitter
Facebook
Instagram
RSS
O que é?
Navegação
Acessibilidade
Mapa do site

Desenvolvido com o CMS de código aberto Plone