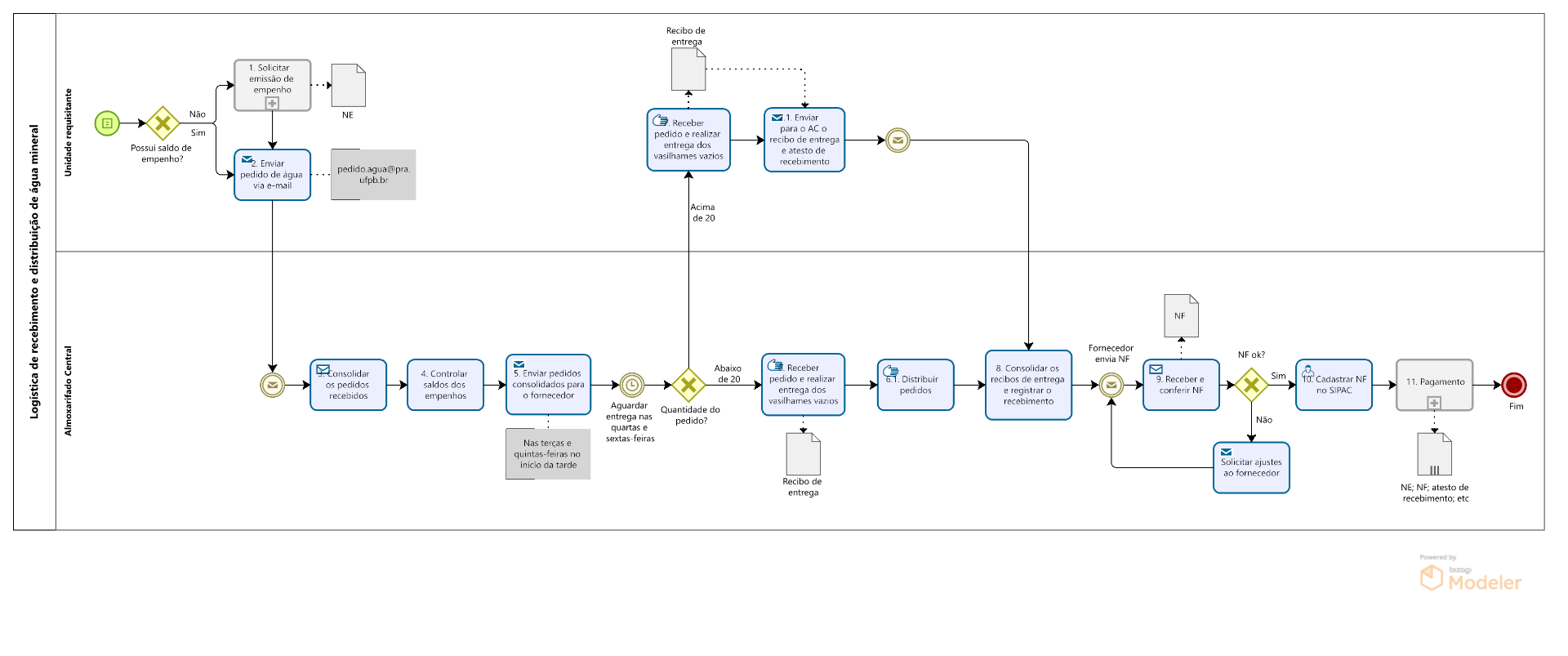
Página Inicial PRA_CAD_AC_02- Fluxo de recebimento e distribuição de água mineral.png